
日前,國家發改委和工信部聯合印發了《新材料中試平臺建設指南(2024—2027年)》。中試平臺作為提供中試服務的創新載體,是開展中試的基礎和保障。為破解我國新材料領域中試平臺統籌布局不夠、建設質量不高、服務支撐不足等問題,支持各地區結合本地實際建設新材料中試平臺,根據《制造業中試創新發展實施意見》《“十四五”原材料工業發展規劃》等文件,制定本指南。
文件指出,到2027年,面向新材料產業重點領域,以支撐科技成果轉化形成產業化能力為目標,支持地方開展中試平臺建設和能力提升,力爭建成300個左右地方新材料中試平臺,擇優培育20個左右高水平新材料中試平臺,打造專業化建設、市場化運營、開放式服務的中試平臺體系。
“市場化”意味著各地方需要根據各地的資源稟賦,從地方政府、科研機構、企業、應用場景等多方面統籌發展中試平臺。如浙江寧波擁有中科院材料所等科研機構、中石化鎮海世界級的石化基地、扎實的工業基礎及大量新材料企業等,擁有發展新材料中試平臺的資源優勢。
“開放式”則意味著中小企業可以依托相應的中試平臺,低成本、快速地完成產品的可行性驗證,對新材料產業的發展起到顯著的促進作用。對于地方而言,可以依托中試平臺,產生新材料產業發展的協同效應,帶動地方整體新材料的發展水平。
此外需指出的是,文件并未指出國家級政府部門在新材料中試平臺的規劃及目標,這意味著新材料中試平臺的建設或采取類似“自下而上”的發展模式,即國家級政府部門大概率不直接參與中試平臺的建設,當然央企可以參與到地方中試平臺的建設中,這也有助于中試平臺的市場化發展。
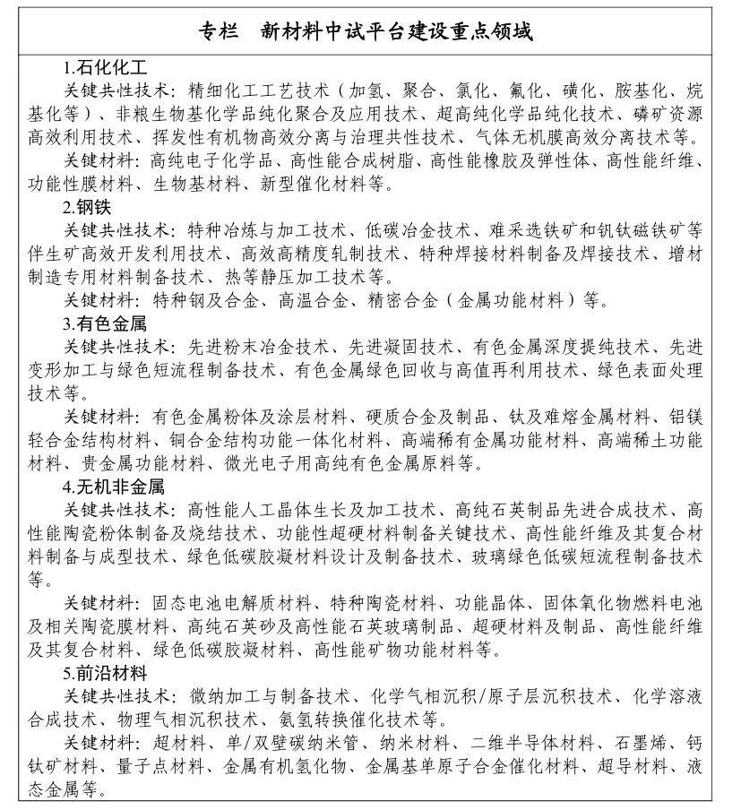
文件也進一步明確了新材料中試平臺建設重點領域,詳情如下所示:
目前國內正在大力發展新質生產力,然而新興科技行業往往面臨著研發投入大、驗證周期長、投資回收難度大的問題,新材料領域更是如此,中試平臺正是推進“政產學研用”的重要工具,可充分發揮政府、科研機構、院校和企業等各方優勢。對于行業發展而言可謂是一劑強心劑。
近期國家部委已發布了多項新材料政策,如工信部發布的關于加快布局建設制造業中試平臺的通知和國家重點研發計劃2024年度項目申報指南,政策對具體的新材料領域做了更細節的規劃。















